首页
关于我们
创始初心
资质荣誉
品牌介绍
新闻中心
行业资讯
产品展示
糙米系列
视频中心
直播回放
产品视频
其他视频
基地展示
工坊展示
种植基地
联系我们
搜索
首页
/
新闻中心
/
行业资讯
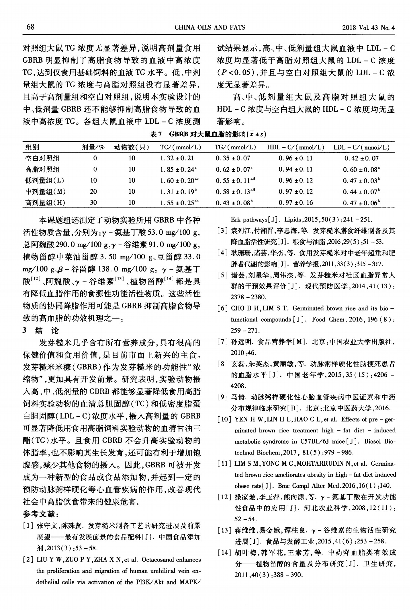
发芽糙米米糠降血脂功效研究
发布日期:2026-02-10 15:40:58
上一篇:
发芽糙米工艺研究
上一篇:
发芽糙米自带嫩玉米清香,炒饭松软,谷芽水温润。简单两步,把健康吃出新花样。
扫一扫,关注我们
13738073885