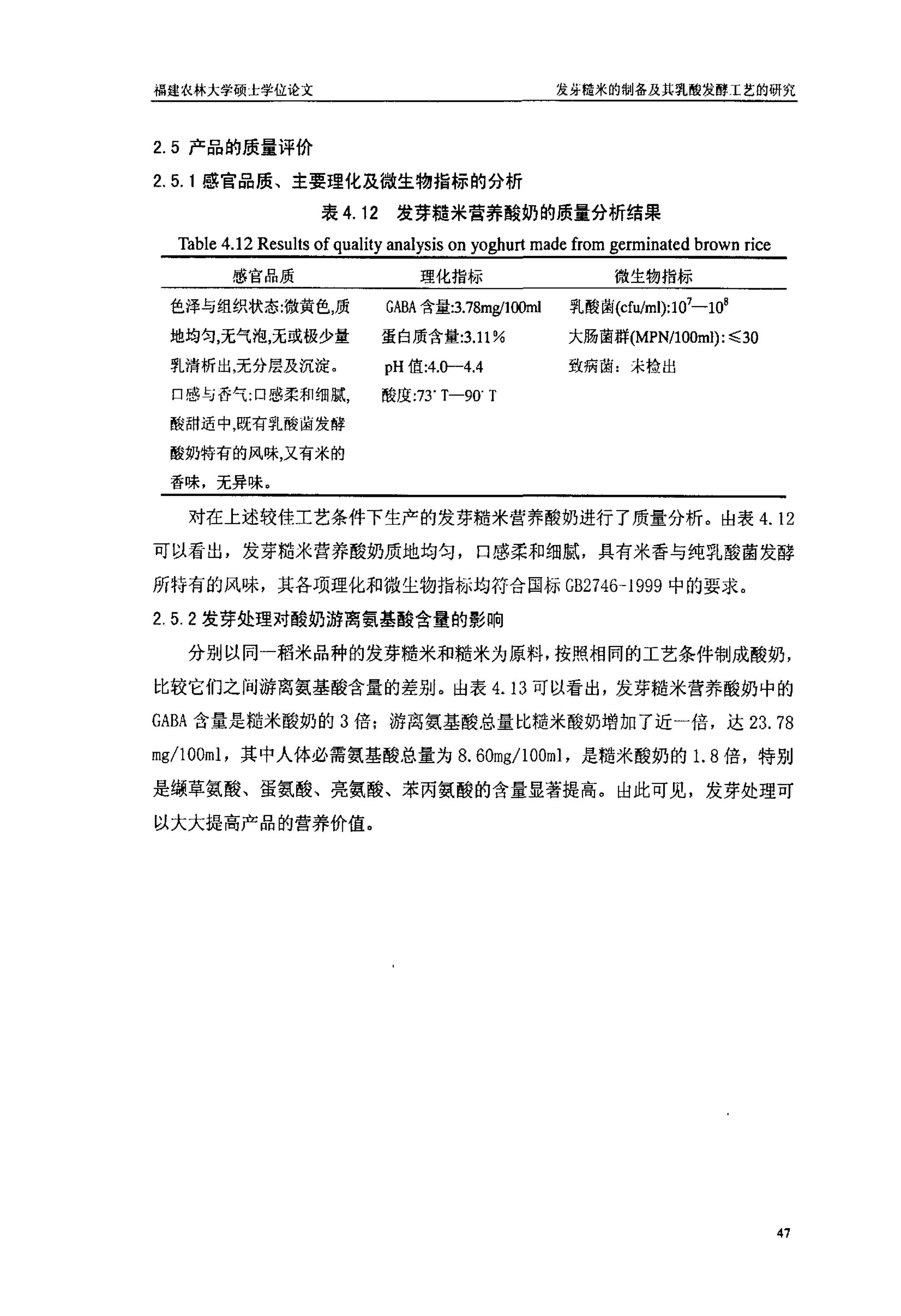
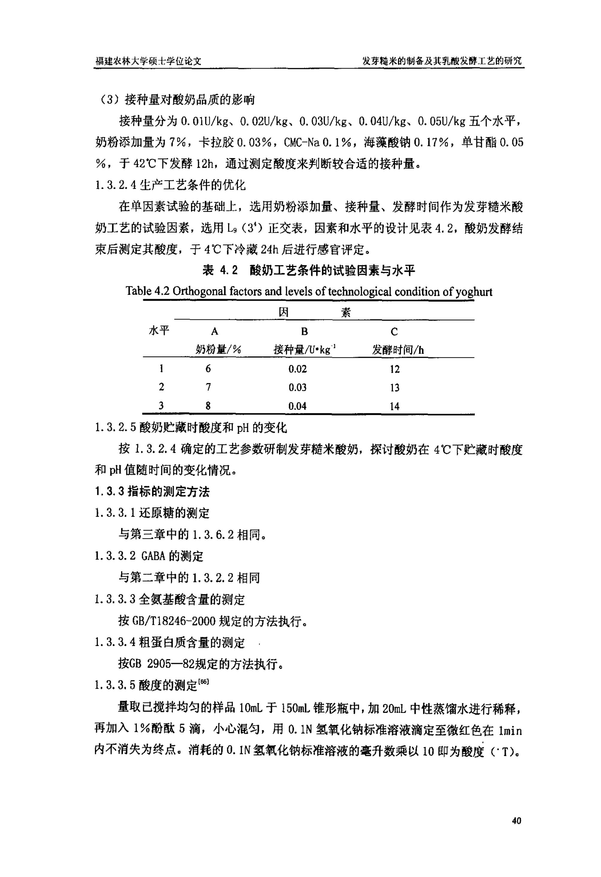
首页 / 新闻中心 / 行业资讯

发芽糙米的制备及其乳酸发酵工艺的研究
发布日期:2026-02-11 14:20:14

发芽糙米的制备及其乳酸发酵工艺的研究_01.jpg发芽糙米的制备及其乳酸发酵工艺的研究_02.jpg发芽糙米的制备及其乳酸发酵工艺的研究_03.jpg发芽糙米的制备及其乳酸发酵工艺的研究_04.jpg发芽糙米的制备及其乳酸发酵工艺的研究_05.jpg发芽糙米的制备及其乳酸发酵工艺的研究_06.jpg发芽糙米的制备及其乳酸发酵工艺的研究_07.jpg发芽糙米的制备及其乳酸发酵工艺的研究_08.jpg发芽糙米的制备及其乳酸发酵工艺的研究_09.jpg发芽糙米的制备及其乳酸发酵工艺的研究_10.jpg发芽糙米的制备及其乳酸发酵工艺的研究_11.jpg发芽糙米的制备及其乳酸发酵工艺的研究_12.jpg发芽糙米的制备及其乳酸发酵工艺的研究_13.jpg发芽糙米的制备及其乳酸发酵工艺的研究_14.jpg发芽糙米的制备及其乳酸发酵工艺的研究_15.jpg发芽糙米的制备及其乳酸发酵工艺的研究_16.jpg发芽糙米的制备及其乳酸发酵工艺的研究_17.jpg发芽糙米的制备及其乳酸发酵工艺的研究_18.jpg发芽糙米的制备及其乳酸发酵工艺的研究_19.jpg发芽糙米的制备及其乳酸发酵工艺的研究_20.jpg发芽糙米的制备及其乳酸发酵工艺的研究_21.jpg发芽糙米的制备及其乳酸发酵工艺的研究_22.jpg发芽糙米的制备及其乳酸发酵工艺的研究_23.jpg发芽糙米的制备及其乳酸发酵工艺的研究_24.jpg发芽糙米的制备及其乳酸发酵工艺的研究_25.jpg发芽糙米的制备及其乳酸发酵工艺的研究_26.jpg发芽糙米的制备及其乳酸发酵工艺的研究_27.jpg发芽糙米的制备及其乳酸发酵工艺的研究_28.jpg发芽糙米的制备及其乳酸发酵工艺的研究_29.jpg发芽糙米的制备及其乳酸发酵工艺的研究_30.jpg发芽糙米的制备及其乳酸发酵工艺的研究_31.jpg发芽糙米的制备及其乳酸发酵工艺的研究_32.jpg发芽糙米的制备及其乳酸发酵工艺的研究_33.jpg发芽糙米的制备及其乳酸发酵工艺的研究_34.jpg发芽糙米的制备及其乳酸发酵工艺的研究_35.jpg发芽糙米的制备及其乳酸发酵工艺的研究_36.jpg发芽糙米的制备及其乳酸发酵工艺的研究_37.jpg发芽糙米的制备及其乳酸发酵工艺的研究_38.jpg发芽糙米的制备及其乳酸发酵工艺的研究_39.jpg发芽糙米的制备及其乳酸发酵工艺的研究_40.jpg发芽糙米的制备及其乳酸发酵工艺的研究_41.jpg发芽糙米的制备及其乳酸发酵工艺的研究_42.jpg发芽糙米的制备及其乳酸发酵工艺的研究_43.jpg发芽糙米的制备及其乳酸发酵工艺的研究_44.jpg发芽糙米的制备及其乳酸发酵工艺的研究_45.jpg发芽糙米的制备及其乳酸发酵工艺的研究_46.jpg发芽糙米的制备及其乳酸发酵工艺的研究_47.jpg发芽糙米的制备及其乳酸发酵工艺的研究_48.jpg发芽糙米的制备及其乳酸发酵工艺的研究_49.jpg发芽糙米的制备及其乳酸发酵工艺的研究_50.jpg发芽糙米的制备及其乳酸发酵工艺的研究_50.jpg发芽糙米的制备及其乳酸发酵工艺的研究_51.jpg发芽糙米的制备及其乳酸发酵工艺的研究_52.jpg发芽糙米的制备及其乳酸发酵工艺的研究_53.jpg发芽糙米的制备及其乳酸发酵工艺的研究_54.jpg发芽糙米的制备及其乳酸发酵工艺的研究_55.jpg发芽糙米的制备及其乳酸发酵工艺的研究_56.jpg发芽糙米的制备及其乳酸发酵工艺的研究_57.jpg发芽糙米的制备及其乳酸发酵工艺的研究_58.jpg发芽糙米的制备及其乳酸发酵工艺的研究_59.jpg发芽糙米的制备及其乳酸发酵工艺的研究_60.jpg


上一篇:发芽糙米工艺研究

上一篇:发芽糙米自带嫩玉米清香,炒饭松软,谷芽水温润。简单两步,把健康吃出新花样。

扫一扫,关注我们扫一扫,关注我们

13738073885